Specification: Eclipse MicroProfile LRA
Version: 1.0-RC1
Status: Draft
Release: August 15, 2019
Copyright (c) 2016-2017 Eclipse Microprofile Contributors:
{authors}
Licensed under the Apache License, Version 2.0 (the "License");
you may not use this file except in compliance with the License.
You may obtain a copy of the License at
http://www.apache.org/licenses/LICENSE-2.0
Unless required by applicable law or agreed to in writing, software
distributed under the License is distributed on an "AS IS" BASIS,
WITHOUT WARRANTIES OR CONDITIONS OF ANY KIND, either express or implied.
See the License for the specific language governing permissions and
limitations under the License.
1. Introduction
The proposal introduces annotations and APIs for services to coordinate long running activities whilst still maintaining loose coupling and doing so in such a way as to guarantee a globally consistent outcome without the need to take locks on data.
2. Motivation
In a loosely coupled service based environment there is sometimes a need for different services to provide consistency guarantees. Typical examples include:
-
order processing involving three services (take order, bill customer, ship product). If the shipping service finds that it is out of stock then the customer will have been billed with no prospect of receiving his item.
-
an airline overbooks a flight which means that the booking count and the flight capacity are inconsistent.
There are various ways that systems overcome such inconsistency but it would be advantageous to provide a generic solution which handles failure conditions, maintains state for those flows that span long periods of time and ensures that remedial activities are called correctly.
Traditional techniques for guaranteeing consistency in distributed environments has focused on XA transactions where locks may be held for long periods thereby introducing strong coupling between services and decreasing concurrency to unacceptable levels. Additionally, if such a transaction aborts then valuable work which may be valid will be rolled back. In view of these issues an alternative approach is desirable.
Goals
-
support long running actions
-
no strong coupling between services
-
allow actions to finish early
-
allow some parts of a computation to be cancelled without affecting other parts of the computation (aka nested activities)
-
guarantee execution of compensating actions if a business activity is cancelled
3. The solution
We propose a compensation based approach in which participants make changes visible but register a compensatory action which is performed if something goes wrong. We call the model LRA (short for Long Running Action) and is based on work done within the OASIS Web Services Composite Application Framework Technical Committee, namely Long Running Action transaction model, but updated to be more suited for use in microservice based architectures.
In the LRA model, an activity reflects business interactions: all work performed within the scope of an activity is required to be compensatable and the protocol ensures that when the activity terminates then either all work will be accepted or will be compensated, ie the activity’s work is either performed successfully or undone. For example, when a user reserves a seat on a flight, the airline reservation centre may take an optimistic approach and actually book the seat and debit the user’s account, relying on the fact that most of their customers who reserve seats later book them; the compensation action for this activity would be to un-book the seat and credit the user’s account. How services perform their work and ensure it can be undone if compensation is required are implementation choices and is not exposed to the LRA model which simply defines the triggers for compensation actions and the conditions under which those triggers are executed. In other words, the LRA protocol is concerned only with ensuring participants obey the protocol necessary to make an activity compensatable and is intended to better model interactions between microservices. Issues such as isolation of services between potentially conflicting activities and durability of service work are assumed to be implementation decisions. Although this may result in non-atomic behaviour for the overall business activity, other activities may be started by the service to attempt to compensate in some other manner.
3.1. The Model
The model concerns participants (aka compensators), a logical coordinator and a client. A client starts a new LRA via an annotation or an API call which results in the creation of a new LRA. When a business service does work that may have to be later compensated it enlists a participant with the LRA which, when the client later closes or cancels the LRA, operates on behalf of the service to undo the work the service performed within the scope of an LRA or to compensate for the fact that the original work could not be completed. The following diagram shows the sequence of events that this model implies:
The participants will be invoked in the following way when the LRA terminates:
-
Success: the client has closed the LRA and the activity has completed successfully. All participants (including ones enlisted with any LRAs nested under the top level LRA) that are associated with the LRA are informed that the activity has terminated and they can perform any necessary cleanup.
-
Fail: the client has cancelled the LRA and the activity has completed unsuccessfully. All participants that are registered with the LRA will be invoked to perform compensation in the reverse order [1]. The LRA forgets about all participants that indicated they operated correctly. Otherwise, compensation may be attempted again (possibly after a period of time) or alternatively a compensation violation has occurred and must be logged. Each service is required to log sufficient information in order to ensure (with best effort) that compensation is possible even in the event of failures. Note that compensation violations include the case where a participant completes when asked to compensate.
Similar remarks apply to completion violations.
Interposition (nesting) and reliably storing the state of participants allows the system to drive a consistent view of the outcome and to take recovery actions in the event of failure, but allowing always the possibility that recovery isn’t possible which must be logged or flagged for the administrator and manual intervention may be necessary to restore an application’s consistency.
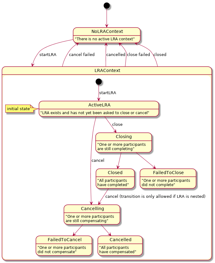
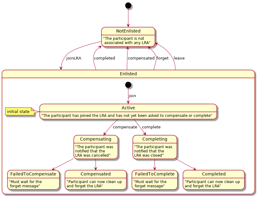
A LRA and a participant both follow similar state models (with slightly different wording to indicate that the states refer to the LRA as a whole rather than to individual participants):
-
Active: the LRA exists and has not been asked to close or cancel yet -
Cancelling: the LRA is currently being cancelled -
Cancelled: the LRA has successfully cancelled -
FailedToCancel: at least one participant was not able to compensate -
Closing: the LRA is currently being closed -
Closed: the LRA has closed -
FailedToClose: at least one participant was not able to complete
And the participants state model has the following states:
-
Active: the participant exists and has not been asked to compensate or complete yet -
Compensating: a participant is currently compensating for the work that it performed during the LRA. -
Compensated: a participant has successfully compensated for the work that it performed during the LRA. -
FailedToCompensate: the participant was not able to compensate for the work it did during the LRA. -
Completing: the participant is tidying up after being told to complete. -
Completed: the participant has confirmed that it has finished tidying up. -
FailedToComplete: the participant was unable to tidy-up some resources it allocated during the LRA.
When a participant joins an LRA it is said to be enlisted but it does not enter the state model until it receives a complete or compensate message:
Note that when the LRA has been asked to cancel it enters the state Cancelling
and will eventually ask all registered participants to enter the state
Compensating. A similar remark applies to the LRA state Closing and participant state
Completing.
The participant can be enlisted only once per LRA instance. When participant
is about to be enlisted multiple times (e.g. client calls the same @LRA method
several times) the follow-up enlistments of such participant MUST be ignored.
Different usage patterns for LRAs are possible, for example LRAs may be used sequentially and/or concurrently, where the termination of one LRA signals the start of some other unit of work within an application. Additionally, speculative execution of work can be supported by nesting LRAs, some of which can be cancelled independently of the parent LRA whilst others are closed based on the outcome of other LRAs. LRAs are units of compensatable work and an application may have as many such units of work operating simultaneously as it needs to accomplish its tasks. Furthermore, the outcome of work within LRAs may determine how other LRAs are terminated. An application can be structured so that LRAs are used to assemble units of compensatable work and then held in the active state while the application performs other work in the scope of different (concurrent or sequential) LRAs. Only when the right subset of work (LRAs) is arrived at by the application will that subset be confirmed; all other LRAs will be told to cancel (complete in a failure state).
In the rest of this proposal we specify an API for controlling the life cycle of and participation in LRAs:
3.2. Java Annotations for LRAs
Support for the proposal in MicroProfile is primarily based upon the use of Java annotations for controlling the life cycle of LRAs and of participants, ie the service developer annotates JAX-RS resources to specify how LRAs should be controlled and when to enlist a class as a participant.
3.2.1. Quick overview of annotations
The definitive documentation for how the annotations affect the behaviour of a running program is the javadoc and this specification should be read in conjunction with it. The annotations are defined in the org.eclipse.microprofile.lra.annotation package:
| Annotation | Description |
|---|---|
Controls the life cycle of an LRA. |
|
Indicates that the method should be invoked if the LRA is cancelled. |
|
Indicates that the method should be invoked if the LRA is closed. |
|
Indicates that the method may release any resources that were allocated for this LRA. |
|
Indicates that this class is no longer interested in this LRA. |
|
When the annotated method is invoked it should report the status. |
Briefly, these annotations are used as follows:
The application annotates some JAX-RS resource method with @LRA which determines whether the
method will run in the context of an LRA. Generally, if a method starts a new LRA it will
be closed when the method finishes execution (but elements of the annotation facilitate
full control over the LRA lifecycle).
If execution is to run with an active LRA and the associated class contains other methods
annotated with @Compensate and @Complete then these methods will be associated with
the active LRA. They will be invoked when the LRA is subsequently cancelled or closed.
If the participant successfully compensates or completes then it may forget about the LRA.
Otherwise it should remember that it is still associated with the LRA and it MUST report
the status of the association using values in the
ParticipantStatus
enum according to the participant state model defined earlier.
It can report the status directly from the @Compensate or @Complete methods if they
are idempotent, otherwise it MUST provide a method annotated with @Status.
If the participant is no longer associated with the LRA (because it has successfully
compensated or completed or because it has left the LRA) it MAY return the
410 Gone HTTP status code from any of these methods.
If the participant knows it will never be able to compensate or complete then it MUST remember
that it could not until explicitly told that it can clean up by providing a method annotated with @Forget
(the requirement is marked MUST because message delivery is not guaranteed in a distributed system).
If multiple methods are annotated with the same annotation an arbitrary one will be chosen.
3.2.2. The LRA Context
When a method is invoked in the context of an LRA its identifier (of type java.net.URI) MUST be made
available to the business logic. This LRA is referred to as the active context.
For JAX-RS resource methods, the identifier is made available via request and
response headers which the business method can obtain using standard JAX-RS mechanisms,
ie @Context or by injecting a JAX-RS header param with the name specified by
the Java constant LRA_HTTP_CONTEXT_HEADER as defined in the LRA annotation class.
This header is referred to as the context header.
When using non-JAX-RS based 'complete' and 'compensate' methods (see Non-JAX-RS participant methods) this identifier is passed as a method parameter.
The implementation MUST propagate the active context on outgoing JAX-RS
requests.
If an LRA is propagated to a resource that is not annotated with any of the annotations defined in this specification then the LRA will not be made available to the invoked method. However, any outgoing JAX-RS invocations made during the execution of the method will still carry the original context.
The user is allowed to manually assign the context header on JAX-RS requests
and responses:
3.2.3. Starting and Ending LRAs
The life cycle of an LRA is controlled via the LRA annotation (@LRA).
The annotation MUST be applied to JAX-RS annotated methods, classes, superclasses or interface methods otherwise it has no effect. It determines whether or not the JAX-RS method will run in the context of an LRA and controls whether or not:
-
any incoming context should be suspended and if so if a new one should be started.
-
to start a new LRA.
-
to end any LRA context when the method ends.
-
to throw an exception if there should be an LRA present on method entry.
-
to throw an exception if the method returns particular HTTP status codes.
-
to enlist the class as a participant of the LRA.
When the @LRA annotation is defined multiple times, this is the order of precedence
-
On the JAX-RS method itself.
-
On the class declaration containing the JAX-RS method.
-
On the method declaration of a superclass.
-
On the method declaration of an interface.
More specifically, when the JAX-RS method and the class containing the JAX-RS method both have the
@LRA annotation, the one from the JAX-RS method should be used.
If the method is to run in the context of an LRA and the annotated class
also contains a method annotated with @Compensate then the class
(aka participant or compensator) will be enlisted with the LRA.
This means that before starting the method the implementation must be able
to guarantee that participant has been or will eventually be registered
with the LRA. The practical consequence of this requirement is that the
implementation must durably record that the participant is enlisted before
letting the business invocation proceed.
Enlisting with an LRA means that the bean will be notified when the current LRA is
subsequently cancelled or closed (if the class also contains a method
annotated with @Complete). In addition the implementation MUST generate a
URI for this participant and make it available to the business method (on which
the LRA annotation is defined) via a JAX-RS
header param with name defined by the Java constant LRA_HTTP_RECOVERY_HEADER as defined
in the LRA annotation
(github link).
The header MUST also be made available to the application whenever any
of the participant callbacks are invoked. The application is free to ignore
this header.
Enlisting in an LRA is explained in more detail
in a later section of this document.
It is the LRA.Type element of the LRA annotation that provides fine grained control over the
LRA for the duration of the execution of the annotated method and the reader
should consult the javadoc for details.
Bear in mind that the LRA annotation is expected to be used with JAX-RS
which expects the Response being the method return type.
If a 200 OK response is to be returned then the method can
return any data type that it desires.
The specification does not discuss what happens when
an uncaught exception is thrown from the @LRA annotated method.
It’s up to the framework to transform the thrown exception
to the JAX-RS Response error status code.
It’s a usual practice the RuntimeException to be transformed
to the 5xx Response status code.
The LRA annotation can be used to control whether or not the LRA context should
be closed when the method finishes (see the javadoc for the LRA#end()
element for details.
The LRA annotation can be used to control whether or not the LRA context should
be cancleed when the method finishes (see the javadoc for the LRA#cancelOn()
and cancelOnFamily elements for details).
When an LRA is present its identifier MUST be made available to
the business logic via request and response headers as described earlier
(using a header name specified in the Java constant LRA_HTTP_CONTEXT_HEADER).
The following is a simple example of how to start an LRA and how to receive
a notification when the LRA is later cancelled (@Compensate is invoked)
or closed (@Complete is invoked):
@Path("/")
@ApplicationScoped
public class SimpleLRAParticipant
{
@LRA(LRA.Type.REQUIRES_NEW)
@Path("/cdi")
@PUT
public void doInTransaction(@HeaderParam(LRA_HTTP_CONTEXT_HEADER) URI lraId)
{
/*
* Perform business actions in the context of the LRA identified by the
* value in the injected JAX-RS header. This LRA was started just before
* the method was entered (REQUIRES_NEW) and will be closed when the
* method finishes at which point the completeWork method below will be
* invoked.
*/
}
@Complete
@Path("/complete")
@PUT
public Response completeWork(@HeaderParam(LRA_HTTP_CONTEXT_HEADER) URI lraId,
String userData)
{
/*
* Free up resources allocated in the context of the LRA identified by the
* value in the injected JAX-RS header.
*
* Since there is no @Status method in this class, completeWork MUST be
* idempotent and MUST return the status.
*/
return Response.ok(ParticipantStatus.Completed.name()).build();
}
@Compensate
@Path("/compensate")
@PUT
public Response compensateWork(@HeaderParam(LRA_HTTP_CONTEXT_HEADER) URI lraId,
String userData)
{
/*
* The LRA identified by the value in the injected JAX-RS header was
* cancelled so the business logic should compensate for any actions
* that have been performed while running in its context.
*
* Since there is no @Status method in this class, compensateWork MUST be
* idempotent and MUST return the status
*/
return Response.ok(ParticipantStatus.Compensated.name()).build();
}
}
The example also shows that when an LRA is present its identifier can be obtained by reading the request headers.
The next example demonstrates how to start an LRA in one method and close
it in a different method using the LRA#end element.
It also shows how to configure the LRA to be automatically cancelled if the business method
returns the particular HTTP status codes identified in the cancelOn and
cancelOnFamily elements:
@LRA(value = LRA.Type.REQUIRED, // if there is no incoming context a new one is created
cancelOn = {
Response.Status.INTERNAL_SERVER_ERROR // cancel on a 500 code
},
cancelOnFamily = {
Response.Status.Family.CLIENT_ERROR // cancel on any 4xx code
},
end = false) // the LRA will continue to run when the method finishes
@Path("/book")
@POST
public Response bookTrip(...) { ... }
@LRA(LRA.Type.SUPPORTS, // if there is an incoming context then it used as the active context
end = true) // end the LRA started by the bookTrip method
@Path("/confirm")
@PUT
public Booking confirmTrip(Booking booking) throws BookingException { ... }
The end = false element on the bookTrip method forces the LRA to continue running when
the method finishes and the end = true element on the confirmTrip method forces the LRA
(started by the bookTrip method) to close the LRA.
Discovering the Outcome of an LRA
As remarked in the previous section, a JAX-RS resource method runs with an active
context depending upon the value specified in the @LRA annotation.
The final state of this LRA can be discovered by marking one of the other methods
in the class with the @AfterLRA annotation. When the LRA enters a terminal state
the method will be passed the id of the LRA together with the LRAStatus (see the
javadoc for the @AfterLRA annotation for more information). Note that the final
states of an LRA is defined by the LRA state model and it
would be a specification violation if the implementation calls the method when the
LRA is not in a final state. Further information about method signatures and
JAX-RS response codes is given below in section JAX-RS methods.
Note that the resource does not need to be a participant in order to receive this
notification. Therefore in the following resource definition, although no method
is annotated with @Compensate, if the method called
activityWithLRA is invoked then the method notifyLRAFinished will be called
when the LRA finishes:
public class BusinessResource {
@PUT
@Path("/work")
@LRA(value = LRA.Type.REQUIRES_NEW)
public Response activityWithLRA(@HeaderParam(LRA_HTTP_CONTEXT_HEADER) URI lraId) {
// perform a business action in the context of lraId
return Response.ok().build();
}
@PUT
@Path("/after")
@AfterLRA // method is called when the LRA associated with the method activityWithLRA finishes
public Response notifyLRAFinished(@HeaderParam(LRA_HTTP_ENDED_CONTEXT_HEADER) URI lraId,
LRAStatus status) {
switch (status) {
case Closed:
// the LRA was successfully closed
...
}
}
}
3.2.4. Compensating Activities
As remarked elsewhere, the LRA specification attempts to enforce some of the traditional
guarantees provided by transactional systems such as atomicity (all or nothing)
whilst relaxing others, such as isolation of work amongst participants. The characteristic
of strong consistency of data (the system can only be observed to transition between
consistent states) is also relaxed in favour of what is referred to as eventual
consistency. The LRA specification ensures atomicity and eventual consistency by
placing certain requirements on the entities that participate in the protocol
which we now discuss (further details of these responsibilities can be found in
the javadoc for the participant annotations).
The application developer indicates which method to use for a compensating
activity by marking it with the @Compensate annotation.
Whenever the associated resource is invoked in the context of
an LRA the method corresponding to this @Compensate method MUST be enlisted with
the LRA: enlistment means that if the LRA is subsequently cancelled then the compensation
method MUST be invoked.
The specification does not mandate when this method is invoked
but it does guarantee that it will eventually be called (this is the precise
meaning of the term eventual consistency as used in this specification).
Under failure conditions the system will keep retrying until it is certain that the
participant has been successfully notified.
The LRA model is quite flexible in how business methods perform compensations. If a compensating activity is brief then the synchronous model may be appropriate:
@Compensate
@Path("/compensate")
@PUT
public Response compensatePreviousAction(
@HeaderParam(LRA_HTTP_CONTEXT_HEADER) URI lraId) {
getActivity(lraId).setCompensated(); // business logic for handling the LRA, not provided by spec or implementation.
return Response.ok();
}
On the other hand, the compensating logic may involve concerted activities, perhaps even compensating in the context of another LRA. In this case the protocol accommodates a more decoupled mode of operation - the following example shows how a compensating activity can be started in the background:
@Compensate
@Path("/compensate")
@PUT
public Response compensatePreviousAction(
@HeaderParam(LRA_HTTP_CONTEXT_HEADER) URI lraId) {
// business logic for handling the LRA, not provided by spec or implementation.
ActivityClient client = getActivity(lraId).getResourceForCompensation();
String backgroundActivity = client.compensate(lraId);
...
return Response.accepted().build();
}
Here the business logic reports that the compensation is in progress by returning
the 202 Accepted HTTP status code. Of course the system must still guarantee
atomic outcomes so the participant is responsible for reporting when it has
finished compensating: it may do this by allowing the compensation method
to be called multiple times in the context of the same LRA until the final state
is known. But if the method compensatePreviousAction should not be called a
second time (ie it is not idempotent) then the participant has the option of
reporting its` progress using the @Status annotation:
@Status
@Path("/status")
@GET
public Response status(@HeaderParam(LRA_HTTP_CONTEXT_HEADER) URI lraId) {
if (isFinished(lraId)) // Business logic, not provided by spec or Implementation
return Response.ok().entity(ParticipantStatus.Compensated).build();
else
return Response.ok().entity(ParticipantStatus.Compensating).build();
}
Notice that in this code example the participant is reporting progress using
the appropriate ParticipantStatus enum according to the the
participant state model.
But what if the business logic is unable to compensate for a previous action?
In this case the participant must remember that it was unable to compensate
by reporting FailedToCompensate either via the compensate method, for example
@Compensate
@Path("/compensate")
@PUT
public Response compensatePreviousAction(@HeaderParam(LRA_HTTP_CONTEXT_HEADER) URI lraId) {
if (isFailed(lraId)) // Business logic, not provided by spec or Implementation
return Response.ok().entity(ParticipantStatus.FailedToCompensate).build();
...
}
or it can report the failure via the @Status method:
@Status
@Path("/status")
@GET
public Response status(@HeaderParam(LRA_HTTP_CONTEXT_HEADER) URI lraId) {
if (isFailed(lraId)) // Business logic, not provided by spec or Implementation
return Response.ok().entity(ParticipantStatus.FailedToCompensate).build();
...
}
In the successful case the participant SHOULD clean up any resources it allocated in the
context of the LRA. Any requests (including the current one) made in the context of the
same LRA MAY return a 410 Gone status code.
In the failure case the participant is responsible for remembering that it failed until
it is explicitly told that it can clean up via the @Forget method:
@Forget
@Path("/forget")
@DELETE
public Response forget(@HeaderParam(LRA_HTTP_CONTEXT_HEADER) URI lraId) {
// Business logic, not provided by spec or Implementation
if (isFailed(lraId)) {
cleanupResources(lraId);
}
return Response.ok().build();
}
The resource class MAY also contain a method marked with the @Complete annotation.
If such a method is present then the method MUST be invoked when the associated LRA
is closed. Again, the specification does not MANDATE when the method is called,
just that it will eventually be invoked. Typically the resource would use this call
to perform any clean up actions. The method is optional since such clean up actions
may not be necessary, for example consider a system that just tracks hotel reservations
and has operations for booking a room or cancelling the reservation (@Compensate).
Since this system is passive, once a room is booked, it does not make any difference
if the LRA is completed or not: the room will be unavailable for others. If it receives
a call to @Compensate then it will free the room. But it won’t do anything on
@Complete.
If the participant successfully compensates or completes then it may forget about
the LRA. Otherwise it should remember that it is still associated with the LRA and
it MUST report the status of the association using the
appropriate JAX-RS response code if it uses JAX-RS for
participant notifications. If it does not use JAX-RS for participant notifications
then it MUST report the status of the association using one of the values in the
ParticipantStatus enum according to the the
participant state model. If the compensation and completion methods are not
idempotent then there MUST be a method annotated with @Status which reports the
status. Otherwise the compensation and completion methods should return the status.
If the participant is no longer associated with the LRA (because it has successfully
compensated/completed) it MAY return the 410 Gone HTTP status code from any
of these methods. If it knows it will never be able to compensate or complete then
it MUST remember the fact until explicitly told that it can clean up by providing
a method annotated with @Forget (the requirement is marked MUST because message
delivery is not guaranteed in a distributed system).
If there is no @Status then the @Compensate or @Complete methods will continue
to be invoked until the implementation knows it has the final status.
If the @Compensate or @Complete annotation is present on multiple methods
then an arbitrary one is chosen.
The javadoc for the Compensate annotation provides more details about this annotation.
Similarly, the javadoc for the Complete annotation
provides details about the @Complete annotation.
3.2.5. Participant marker annotations method signatures
The participant marker annotations are annotations that allow users to mark a method for the execution by the LRA implementation according to the the participant state model. These annotations are:
-
@Compensate— a method to be executed when the LRA is cancelled -
@Complete— a method to be executed when the LRA is closed -
@Status— a method that allow user to state status of the participant with regards to a particular LRA -
@Forget— a method to be executed when the LRA allows participant to clear all associated information
This specification differentiates two types of participant method definitions — methods associated with the JAX-RS resource method or the methods which are not bound to JAX-RS.
JAX-RS methods
The following table presents expectations that are placed on individual annotations when associated with JAX-RS resource methods:
| Annotation | Required HTTP method | Expected status codes | Response |
|---|---|---|---|
|
PUT |
200, 202, 410, 500 |
|
|
PUT |
200, 202, 410, 500 |
|
|
GET |
200, 202, 410 |
|
|
DELETE |
200, 410 |
no expectations |
|
PUT |
200 |
no expectations |
Please refer to the javadoc for each annotation for the description of the conditions under which the various JAX-RS response codes are returned.
Returning the status code 410, when appropriate - see the above table, has the same effect as status 200. The participant indicates with this response that it is no longer aware of the LRA identification but the implementation MUST assume that all required actions are performed , which is equivalent with return status 200, and that the participant already forgot about it (participant is allowed to forget about a LRA identification when completely handled)
If the method annotated with @AfterLRA returns an unexpected HTTP status
or never reaches the caller then the implementation MUST invoke the same method again.
If the annotated method returns an unexpected HTTP status code the implementation MAY
invoke the same method again with the following caveat: if there is no @Status method
and the implementation receives an unexpected response code from either of the
@Compensate or @Complete invocations then it MUST reinvoke the method. [Note that
this caveat applies to the situation where the response is lost since the caller will
not see the correct code].
Users are allowed to reuse existing JAX-RS endpoints for participant method definitions. In this case the LRA implementation MUST ensure that invoking these methods outside of the implementation of the LRA specification will not influence any running LRA.
Specifically, developers should NEVER call any JAX-RS endpoint for participant callback methods
(@Compensate, @Complete, @Status, @Forget, and @AfterLRA) where they
add a header defined by the Java constant LRA_HTTP_RECOVERY_HEADER.
This way, a developer can distinguish if the call is made by an end-user or the implementation and
make sure that it will not influence the participant of the LRA when called directly.
Non-JAX-RS afterLRA method
A method annotated with @AfterLRA that is not a JAX-RS resource method MUST accept
two arguments of type URI and LRAStatus, in that order. The first parameter holds
an LRA context and the second parameter holds the final status of the LRA. If the
signature does not conform to this requirement then the implementation MUST
prohibit the successful startup of the application (e.g. through the startup time
runtime exception).
An example of a valid signature is:
@AfterLRA
public void onLRAEnd(URI lraId, LRAStatus status)
Non-JAX-RS participant methods
When the participant annotations are applied to the non-JAX-RS resource methods they MUST adhere to these predefined signatures:
-
Return type:
-
void: successfull execution is mapped toCompensatedorCompletedparticipant statuses, error execution is handled by exceptions thrown in the participant method-
not applicable for
@Statusparticipant methods
-
-
javax.ws.rs.core.Response: handled similarly as for JAX-RS participant methods -
java.util.concurrent.CompletionStage: with the parameter of any of the previously defined types
-
-
Arguments: up to 2 arguments of types in this order:
-
java.net.URI: representing current LRA context identification -
java.net.URI: representing potentional parent LRA context identification
-
Declaring more than two arguments, different types of arguments or different return type for any non-JAX-RS method annotatated with the participant marker annotation MUST result in the prohibition of the successful application startup (e.g. through the startup time runtime exception).
Please note that both arguments are optional but the order is required. This means that if only one argument is provided this argument will contain the value of the current active LRA context (not the parent LRA context in case of nested LRA).
Examples of valid signatures:
@Compensate
public void compensate(URI lraId, URI parentId)
@Complete
public Response complete(URI lraId)
@Status
public CompletionStage<ParticipantStatus> status(URI lraId)
Examples of invalid signatures:
@Compensate
public void compensate(String lraId, String parentId) // invalid types of arguments
@Compensate
public String compensate(URI lraId) // invalid return type
@Forget
public void forget(URI lraId, URI parentId, String additional) // too many arguments
If any of the described methods throws an exception, we distinguish two cases depending on the exception type:
-
WebApplicationException— the exception is mapped to the HTTP response it carries and then handled as defined in the section JAX-RS participant methods -
any other exception
-
@Compensate and @Complete - results into
FailedToCompensateorFailedToCompleteparticipant states -
@Status and @Forget - as the participant may have already compensated (or completed) or may in the process of compensation (completion) the exception in these methods should result into failure condition (in JAX-RS this condition is represented by 500 return HTTP status code) which individual interpretation is left further unspecified.
-
In case the implementation of this specification exposes non-JAX-RS participant methods to be able to call them externally (e.g. the HTTP proxy) then it MUST protect every exposed method from unauthorized access. The specific security details are not specified.
3.2.6. Eventual compensations
If a resource cannot perform a compensation activity
immediately the @Compensate method MUST report that the activity
is still in progress using one of the following options:
-
Return a
CompletionStageor mark the method as asynchronous (using thejavax.ws.rs.container.Suspendedannotation). The future must report the final status when the stage completes (if it delivers an intermediate state then the implementation MUST use the@Statusmethod if it exists, and if there is no such method it will reinvoke the@Compensatemethod). Please refer to the section about reactive support for more details. -
A JAX-RS method can return a
202 AcceptedHTTP status code. If there is no@Statusmethod then the response MAY provide a status URL in theHTTP Locationheader field so that the implementation can discover the final outcome. This URL, if present, MUST obey the requirements specificed in the javadoc for the Status annotation. If the developer has not provided an@Statusmethod nor a status URL then the implementation MUST reinvoke the@Compensatemethod (ie it MUST be idempotent). -
A non JAX-RS method can return
ParticipantStatus.Compensating.
The @Status method, if present, MUST report the progress of the compensation.
Similarly if the resource cannot perform a completion activity immediately.
3.2.7. Nesting LRAs
An activity can be scoped within an existing LRA using the @LRA.Type.NESTED
annotation element value. Invoking a method marked with this annotation
will start a new LRA whose behaviour is as follows:
-
A nested LRA can close or cancel independently of its parent.
-
A nested LRA which has closed must retain the ability to cancel the effects if the the parent cancels. This requirement must be enforced by participants. If the participant has a Forget method then it MUST be invoked if the parent LRA is closed. The Forget method is described in the section Forgetting an LRA.
-
If a nested LRA cancels then all of its children must cancel (even if they closed - see 2).
-
If a nested LRA closes then it, and all of its children, must close (but retain the ability to later compensate - see 2).
The javadoc for the LRA annotation discusses this element
in much more detail (look for the javadoc for the NESTED enum value
of the LRA.Type element).
In the following example the bookFlight method supports the presence of an LRA context and if there is one present then it books a flight inside a nested LRA which means that it can be cancelled independently of the parent LRA. But if there is no LRA present then a new top level LRA is started for the duration of the bookFlight method.
@Inject
private FlightService service;
@LRA(LRA.Type.NESTED)
@POST
@Produces(MediaType.APPLICATION_JSON)
public Booking bookFlight(@HeaderParam(LRA_HTTP_CONTEXT_HEADER) URI lraId,
@QueryParam("flightNumber") String flightNumber) {
// business logic for handling the LRA, not provided by spec or implementation.
return service.book(lraId, flightNumber);
}
Note that the mechanics of cancelling nested and top level LRAs is the same.
3.2.8. Timing out LRAs and Participants
The business logic may wish to control how long an LRA should remain active
for before it becomes eligible for automatic cancellation by providing values
for the timeLimit and timeUnit element of the @LRA annotation. For
example, to indicate that an LRA should automatically cancel after 100 milliseconds:
@LRA(value = LRA.Type.REQUIRED, timeLimit = 100, timeUnit = ChronoUnit.MILLIS)
@Path("/doitASAP")
@GET
@Produces(MediaType.APPLICATION_JSON)
public Response theClockIsTicking(
@HeaderParam(LRA.LRA_HTTP_CONTEXT_HEADER) URI lraId) {...}
Furthermore, the ability to compensate or complete may be transient capabilities of a
service so participants can also be timed out. When the time limit is reached
the LRA is cancelled and participants will be notified via their compensation
(i.e. the method annotated with @Compensate). To set such a time limit add the
timeLimit and timeUnit element to the @Compensate and @Complete
annotations. If different time limits are set on these two methods then the
earliest of the two will take effect. An example of how a participant could
indicate that its' ability to compensate is limited to 100 milliseconds could be:
@Compensate(timeLimit = 100, timeUnit = ChronoUnit.MILLIS)
@Path("/compensate")
@PUT
public Response completeWork(@HeaderParam(LRA_HTTP_CONTEXT_HEADER) URI lraId,
String userData) { ... }
In this example after 100 milliseconds has passed the implementation SHOULD automatically cancel the LRA which will result in this method being invoked.
3.2.9. Leaving an LRA
If a resource method annotated with @Leave is invoked in the context of an LRA and if the bean class has registered a participant with the active LRA it will be removed from the LRA just before the bean method is entered (and will not be asked to complete or compensate when the LRA is subsequently ended). Even though the method runs without an LRA context the implementation MUST still make the context available via a JAX-RS header.
The javadoc for the Leave annotation provides greater detail about this annotation.
An example of this annotation is shown next:
@Leave
@Path("/leave")
@PUT
public Response leaveWork(@HeaderParam(LRA_HTTP_CONTEXT_HEADER) URI lraId) {
// clean up since this participant is no longer associated with the LRA
}
3.2.10. Reporting the status of a participant
This specification supports distributed communications amongst services and
due to the unreliable nature of networks messages/requests can be lost, delayed,
duplicated etc and the implementation component responsible for invoking
participant completion/compensation logic may loose track of the status of
a participant. In this case, ideally it would just resend the
completion or compensation notification but if the participant does not
support idempotency then it MUST be able to report its status by
annotating one of the methods with the @Status annotation which should
report the status according to the
participant state model by returning one of the
ParticipantStatus enum values
(github link).
If the participant has already responded successfully to an @Compensate
or @Complete method invocation then it MAY report 410 Gone
HTTP status code or in the case of non-JAX-RS method returning
ParticipantStatus null.
This enables the participant to free up resources.
3.2.11. Forgetting an LRA
If a participant is unable to complete or compensate immediately
(i.e. it has indicated that the request has been accepted and is
in progress) or because of a failure (i.e. will never be able to finish)
then it must remember the fact (by reporting its' status via the
@Status method) until explicitly told that it can clean up
using this @Forget annotation.
This requirement ensures that the implementation will be able to guarantee the expectations of the LRA protocol under various failure conditions. Only when the implementation is certain that participant has finished will it tell it that it is okay to release any resources it associated with the LRA.
If a participant is enlisted in a nested LRA then it can ask to be notified
when the parent LRA closes using this @Forget annotation. This feature is
useful since a nested LRA can be closed independantly from its parent but
it must retain the ability to compensate until the parent has finished.
Typically a participant would perform clean up actions in this method.
3.2.12. Reactive Support
Implementations are expected to operate correctly when services use the asynchronous and reactive features provided by JAX-RS. In particular the implementation has no control over which thread the service logic uses to do its work, therefore asynchronous operations may complete on any of:
-
the caller thread;
-
a managed thread;
-
an unmanaged thread.
Furthermore, both the service writer and implementation should be aware that the actual thread used to perform the operation may be used by several requests running concurrently.
It has already been noted that participant completion and compensation callbacks can execute asynchronously but the same must also be true for the business methods that execute in the context of an LRA. It is the responsibility of the implementation to ensure that JAX-RS asynchronous features continue to behave in the presence of these LRAs. The following example shows a resource invocation that runs in the context of a long running action and uses a Java 8 completion stage to return an asynchronous response:
@LRA(value = LRA.Type.REQUIRED, // the method must run with an LRA
end = true, // the LRA must end when the method completes
cancelOnFamily = Response.Status.Family.SERVER_ERROR, // cancel LRA on any 5xx code
cancelOn = NOT_FOUND) // cancel LRA on 404
@Path("async-path")
@POST
public CompletionStage<Response> asyncInvocationWithLRA(@HeaderParam(LRA_HTTP_CONTEXT_HEADER) URI lraId) {
return CompletableFuture.supplyAsync(
() -> {
try {
// a long running operation with lraId
...
return Response.ok().entity(lraId).build();
} catch (BusinessException ex) {
return Response.status(NOT_FOUND).entity(lraId).build();
}
},
getExcecutorService()
);
}
With completion stages it is also possible to complete exceptionally. The following example should run business logic asynchronously in the context of an LRA but the LRA should be cancelled: forcing any registered participant compensation handlers to run:
@LRA(value = LRA.Type.REQUIRED, // the method must run with an LRA
end = true, // the LRA must end when the method completes
cancelOn = {Response.Status.NOT_FOUND}) // cancel on a 404 code
@Path("completion-stage-exceptionally-lra")
@POST
public CompletionStage<Response> asyncInvocationWithException(
@HeaderParam(LRA_HTTP_CONTEXT_HEADER) URI lraId) {
final CompletableFuture<Response> response = new CompletableFuture<>();
executorService.submit(() -> {
// execute long running business activity finishing with a NOT_FOUND error
// which causes the LRA to cancel
response.completeExceptionally(
new WebApplicationException(
Response.status(Response.Status.NOT_FOUND).entity(lraId).build()));
});
return response;
}
In addition to the use of completion stages, a resource method may also produce
asynchronous responses by injecting a JAX-RS AsyncResponse parameter using
the JAX-RS @Suspended annotation:
@LRA(value = LRA.Type.REQUIRED, // the method must run with an LRA
end = true) // the LRA must end when the method completes
@Path("asyncresponse-lra")
@POST
public void asyncResponseLRA(@HeaderParam(LRA_HTTP_CONTEXT_HEADER) URI lraId,
final @Suspended AsyncResponse ar) {
executorService.submit(() -> {
// execute long running business activity and resume when done
ar.resume(Response.ok().entity(lraId).build());
});
}
The previous use cases required a Java executor service, but it is also possible to use other asynchronous API’s. The next snippet shows an LRA consuming an async API using an AWS S3 client:
<dependency>
<groupId>software.amazon.awssdk</groupId>
<artifactId>s3</artifactId>
<version>2.0.0-preview-5</version>
</dependency>
S3AsyncClient client = S3AsyncClient.create();
@LRA(value = LRA.Type.REQUIRED, end = true)
@Path("completion-stage-lra")
@POST
public CompletionStage<PutObjectResponse> asyncInvocationWithLRA(
@HeaderParam(LRA_HTTP_CONTEXT_HEADER) URI lraId) {
return client.putObject(
PutObjectRequest.builder()
.bucket("aws-bucket")
.key("keyfile.in")
.build(),
AsyncRequestProvider.fromFile(Paths.get("myfile.in"))
).whenComplete((r, e) -> {
if (e == null) {
Response.ok().entity(lraId).build();
} else {
Response.status(INTERNAL_SERVER_ERROR).entity(lraId).build());
}
});
}
And finally, here is an example of how to run a non JAX-RS compensation asynchronously:
@Compensate
public CompletionStage<ParticipantStatus> compensate(final URI lraId) {
// the compensation includes two long running operations:
CompletableFuture<Void> memUpdate = CompletableFuture.runAsync((() -> {/* ... */}));
CompletableFuture<Void> dbUpdate = CompletableFuture.runAsync((() -> {/* ... */}));
CompletableFuture<Boolean> stage1 = memUpdate.handle((s, e) -> e == null);
CompletableFuture<Boolean> stage2 = dbUpdate.handle((s, e) -> e == null);
return stage1.thenCombine(stage2, (b1, b2) -> {
if (b1 && b2) {
// the memory and db updates finished successfully so report success
return Compensated;
}
// otherwise report that there was a compensation failure
return FailedToCompensate;
});
}
3.2.13. Recovery Requirements
This LRA specification provides guarantees of Atomicity, Consistency and Durability of work which places responsibilities on both spec implementers and application writers. Failure points include loss of contact with components managing the life cycle of LRAs and of participants. Application writers need to know how to associate work with an LRA context so that the correct work can be compensated for even after JVM or node crashes. Likewise infrastructure components may become unavailable and state must survive system failures. The specification is not prescriptive about how an implementation achieves resiliency provided that it obeys the requirements of the specification as laid out in this document.
4. Release Notes for MicroProfile LRA 1.0
Key features:
A transaction model which isn’t full ACID:
-
an activity reflects business interactions
-
all scoped work must be compensatable
-
activities are visible to other services
-
when an activity ends all work is either accepted or all work is compensated
-
the LRA model defines the triggers for when and where compensation actions are executed
-
defines annotations for the safe/transactional execution of activities supporting long running activities involving loosely coupled processes
Supports:
-
relaxion of atomicity (using nested transactions);
-
locking is optional (⇒ loss of isolation);
-
forward progress by allowing work to finish early, to provisionally perform subsets of work (nesting), time bounds, composition of activities
Provides CDI annotations:
| Annotation | Description | JAX-RS |
|---|---|---|
@LRA |
Controls the life cycle of an LRA |
Yes |
@AfterLRA |
Notification that an LRA has finished |
Yes/Optional |
| Annotation | Description | JAX-RS |
|---|---|---|
@Compensate |
Indicates that the method should be invoked if the LRA is cancelled. |
Optional |
@Complete |
Indicates that the method should be invoked if the LRA is closed. |
Optional |
@Leave |
Indicates that this class is no longer interested in this LRA. |
Yes |
@Status |
When the annotated method is invoked it should report the status. |
Optional |
@Forget |
The method may release any resources associated with the LRA |
Optional |
-
reactive support:
-
CompletionStage
-
@Suspended AsyncResponse
-
HTTP 202 Accepted response code
-
To get started, add this dependency to your project:
<dependency>
<groupId>org.eclipse.microprofile.lra</groupId>
<artifactId>microprofile-lra-api</artifactId>
<version>${version.microprofile.lra}</version>
<version>1.0</version>
<scope>provided</scope>
</dependency>
Create a JAX-RS business resource and annotate the methods that you would like to be included in a long running action using the @LRA annotation. Minimally you should define which business method should be run if the LRA is cancelled using the @Compensate annotation.
@Path("resource")
public class SimpleParticipant {
@PUT
@Path("action")
@LRA(value = LRA.Type.REQUIRED)
public Response businessOp(@HeaderParam(LRA_HTTP_RECOVERY_HEADER) URI recoveryId,
@HeaderParam(LRA_HTTP_CONTEXT_HEADER) URI lraId) {
// perform some business action in the context of the LRA with id lraId
return Response.ok().build();
}
@PUT
@Path("compensate")
@Compensate
public Response compensateWork(@HeaderParam(LRA_HTTP_CONTEXT_HEADER) URI lraId) {
// compensate for any actions that were performed in the context of the LRA with id lraId
return Response.ok().build();
}
}
5. Appendix 1: Selected Javadoc API Descriptions
5.1. LRA Annotation
/*
*******************************************************************************
* Copyright (c) 2018 Contributors to the Eclipse Foundation
*
* See the NOTICE file(s) distributed with this work for additional
* information regarding copyright ownership.
*
* Licensed under the Apache License, Version 2.0 (the "License");
* You may not use this file except in compliance with the License.
* You may obtain a copy of the License at
*
* http://www.apache.org/licenses/LICENSE-2.0
*
* Unless required by applicable law or agreed to in writing, software
* distributed under the License is distributed on an "AS IS" BASIS,
* WITHOUT WARRANTIES OR CONDITIONS OF ANY KIND, either express or implied.
* See the License for the specific language governing permissions and
* limitations under the License.
*******************************************************************************/
package org.eclipse.microprofile.lra.annotation.ws.rs;
import javax.ws.rs.HeaderParam;
import javax.ws.rs.core.Response;
import org.eclipse.microprofile.lra.annotation.AfterLRA;
import org.eclipse.microprofile.lra.annotation.Compensate;
import org.eclipse.microprofile.lra.annotation.Complete;
import org.eclipse.microprofile.lra.annotation.Forget;
import java.lang.annotation.ElementType;
import java.lang.annotation.Inherited;
import java.lang.annotation.Retention;
import java.lang.annotation.RetentionPolicy;
import java.lang.annotation.Target;
import java.time.temporal.ChronoUnit;
/**
* <p>
* An annotation for controlling the lifecycle of Long Running Actions (LRAs).
* </p>
*
* <p>
* The annotation <b>SHOULD</b> be applied to JAX-RS annotated methods otherwise
* it <b>MAY</b> have no effect. The annotation determines whether or not the
* annotated method will run in the context of an LRA and controls whether or not:
* </p>
*
* <ul>
* <li>any incoming context should be suspended and if so if a new one should be
* started</li>
* <li>to start a new LRA</li>
* <li>to end any LRA context when the method ends</li>
* <li>to return a error status code without running the annotated method if
* there should have been an LRA context present on method entry</li>
* <li>to cancel the LRA context when the method returns particular HTTP
* status codes</li>
* </ul>
*
* <p>
* Newly created LRAs are uniquely identified and the id is referred to as the
* LRA context. The context is passed around using a JAX-RS request/response header
* called {@value #LRA_HTTP_CONTEXT_HEADER}.
* The implementation (of the LRA specification) is expected to manage this context
* and the application developer is expected to declaratively control the creation,
* propagation and destruction of LRAs using this {@link LRA} annotation. When a
* JAX-RS resource method is invoked in the context of an LRA, any JAX-RS client
* requests that it performs will carry the same header so that the receiving
* resource knows that it is inside an LRA context. The behaviour may be overridden
* by manually setting the context header.
* </p>
*
* <p>
* If an LRA is propagated to a resource that is not annotated with any
* particular LRA behaviour then the LRA will be suspended (ie the context
* will not be available to the resource). But if this resource
* then performs an outgoing JAX-RS request then the suspended LRA must be propagated
* on this second outgoing request. For example, suppose resource <code>A</code>
* starts an LRA and then performs a JAX-RS request to resource <code>B</code> which
* does not contain any LRA annotations. If resource <code>B</code> then performs a
* JAX-RS request to a third service, <code>C</code> say, which does contain LRA
* annotations then the LRA context started at <code>A</code> must be propagated
* to <code>C</code> (for example if <code>C</code> uses an annotation to join the LRA,
* then <code>C</code> must be enlisted in the LRA that was started at <code>A</code>).
* </p>
*
* <p>
* Resource methods can access the LRA context id by inspecting the request headers
* using standard JAX-RS mechanisms, ie <code>@Context</code> or by injecting it via the JAX-RS
* {@link HeaderParam} annotation with value {@value #LRA_HTTP_CONTEXT_HEADER}.
* This may be useful, for example, for associating business work with an LRA.
* </p>
*/
@Inherited
@Retention(value = RetentionPolicy.RUNTIME)
@Target({ElementType.TYPE, ElementType.METHOD})
public @interface LRA {
/**
* When a JAX-RS invocation is made with an active LRA it is made available
* via an HTTP header field with the following name. The value contains
* the LRA id associated with the HTTP request/response and is of type {@link java.net.URI}.
*/
String LRA_HTTP_CONTEXT_HEADER = "Long-Running-Action";
/**
* Header name holding the LRA context of an LRA that has finished - to be
* used in conjunction with the {@link AfterLRA} annotation.
*/
String LRA_HTTP_ENDED_CONTEXT_HEADER = "Long-Running-Action-Ended";
/**
* When a JAX-RS invocation is made with an active LRA which is nested,
* the parent LRA is made available via an HTTP header field with the
* following name. The value contains the parent LRA id associated with
* the HTTP request/response and is of type {@link java.net.URI}.
*/
String LRA_HTTP_PARENT_CONTEXT_HEADER = "Long-Running-Action-Parent";
/**
* the name of the HTTP header field that contains a recovery URI corresponding
* to a participant enlistment in an LRA. The value is of type {@link java.net.URI}.
*/
String LRA_HTTP_RECOVERY_HEADER = "Long-Running-Action-Recovery";
/**
* <p>
* The Type element of the LRA annotation indicates whether a resource method
* is to be executed within the context of an LRA.
* </p>
*
* <p>
* If the method is to run in the context of an LRA and the annotated class
* also contains a method annotated with {@link Compensate}
* then the resource will be enlisted with the LRA. Enlisting with an LRA
* means that the resource MUST be notified when the current LRA is later
* cancelled. The resource can also receive notifications when the LRA is
* closed if it additionally defines a method annotated with {@link Complete}.
* The specification does not mandate when these notifications are issued
* but it does guarantee that they will eventually be sent. Under failure
* conditions the system will keep retrying until it is certain that all
* participants have been successfully notified.
* </p>
*
* <p>
* If the method is to run in the context of an LRA and the annotated class
* also contains a method annotated with {@link AfterLRA}
* then the resource will be notified of the final state of the LRA.
* </p>
*
* <p>
* The element values {@link LRA.Type#REQUIRED} and
* {@link LRA.Type#REQUIRES_NEW} can start new LRAs.
* </p>
*
* <p>
* If the method does run in the context of an LRA then the application
* can control whether or not it is closed when the method returns using
* the {@link LRA#end()} element.
* </p>
*
* <p>
* When an LRA is present its identifier is made available to
* the business logic in the JAX-RS request and response headers with the
* name {@value #LRA_HTTP_CONTEXT_HEADER} of type {@link java.net.URI}.
* </p>
*
* @return the type of behaviour expected when the annotated method is executed.
*/
Type value() default Type.REQUIRED;
enum Type {
/**
* <p>
* If called outside an LRA context the invoked method will run with a
* new context.
* </p>
*
* <p>
* If called inside an LRA context the invoked method will run with the
* same context.
* </p>
*/
REQUIRED,
/**
* <p>
* If called outside an LRA context the invoked method will run with a
* new context.
* </p>
*
* <p>
* If called inside an LRA context the invoked method will run with a
* new context. The original context is ignored.
* </p>
*/
REQUIRES_NEW,
/**
* <p>
* If called outside an LRA context the method is not executed and a
* <code>412 Precondition Failed</code> HTTP status code is returned
* to the caller.
* </p>
*
* <p>
* If called inside a transaction context the resource method execution
* will then continue within that context.
* </p>
*/
MANDATORY,
/**
* <p>
* If called outside an LRA context the resource method execution
* must then continue outside an LRA context.
* </p>
*
* <p>
* If called inside an LRA context the resource method execution
* must then continue with the same LRA context.
* </p>
*/
SUPPORTS,
/**
* <p>
* The resource method is executed without an LRA context.
* </p>
*/
NOT_SUPPORTED,
/**
* <p>
* If called outside an LRA context the resource method execution
* must then continue outside an LRA context.
* </p>
*
* <p>
* If called inside an LRA context the method is not executed and a
* <code>412 Precondition Failed</code> HTTP status code is returned
* to the caller.
* </p>
*/
NEVER,
/**
* <p>
* An LRA (called the child) can be scoped within an existing LRA
* (called the parent) using the NESTED element value. A new LRA will be
* created even if there is already one present when the method is invoked,
* i.e. these LRAs will then either be top-level or nested automatically
* depending upon the context within which they are created. If invoked
* without a context the new LRA will be top level. If invoked with an
* LRA present a new nested LRA is started whose outcome depends upon
* whether or not the enclosing LRA is closed or cancelled.
* The id of the parent LRA MUST be present in the header with the name
* {@value LRA_HTTP_PARENT_CONTEXT_HEADER} and value is of type {@link java.net.URI}.
* </p>
*
* <p>
* A nested LRA is treated just like any other LRA with respect to participant
* enlistment. When an invocation results in the creation of a nested LRA that
* LRA becomes the "current context" and any further operations performed by
* the method will be executed with that context. The semantics of nested LRAs
* follows previous transactions models:
* </p>
* <ol>
* <li>A nested LRA can close or cancel independently of its parent.
* <li>A nested LRA which has closed must retain the ability to cancel the
* effects if the the parent cancels. This requirement must be enforced
* by participants.
* <li>If a nested LRA cancels then all of its children must cancel (even if
* they closed - see 2).
* <li>If a nested LRA closes then it, and all of its children, must close
* (but retain the ability to later compensate - see 2).
* </ol>
* <p>
* Downstream LRAs will only be part of this nesting hierarchy if the
* downstream methods carry the NESTED element, otherwise they are
* independent of the current nested LRA.
* </p>
*
* <p>
* The reason why the model does not allow a cancelled nested LRA to be closed
* is because the business activity has already been compensated for which means
* there is no longer any outstanding work in need of completion.
* </p>
* <p>
* On the other hand it does make sense to cancel a closed nested LRA since
* the work has been done so there is something that can be compensated for.
* </p>
* <p>
* Therefore, as a consequence of requirement 2, any activities performed in
* the context of a closed nested LRA must remain compensatable until the
* top level parent LRA finishes. So if the nested LRA is closed the
* participants registered with it will be asked to complete, but if
* the top level parent LRA is then told to cancel the nested participants
* will be told to compensate. This implies that the nested participants
* must be aware that they are nested and the JAX-RS header with the
* name {@value #LRA_HTTP_PARENT_CONTEXT_HEADER} is guaranteed to hold
* the parent context whenever a nested LRA is active.
* </p>
*
* <p>
* A participant which has closed can determine when the top level
* parent has closed by providing a {@link Forget} callback handler.
* </p>
*
* <p>
* Note that it is possible for the same resource to be registered with
* both the parent and the child LRAs and in this case it will be asked
* to complete or compensate twice, once with the nested context and a
* second time with the parent context. The order in which the two callbacks
* are invoked is undefined.
* </p>
*
* <p>
* Note that the elements of the LRA annotation always apply to the
* LRA context used to execute the annotated method. Thus elements
* such as {@link #timeLimit()}, {@link #timeUnit()}, {@link #cancelOn()},
* {@link #cancelOnFamily()} and {@link #end()} will always be applied to
* the nested or top level LRA.
*/
NESTED
}
/**
* <p>
* If the annotated method runs with an LRA context then this element determines
* the period for which the LRA will remain valid. When this period has
* elapsed the LRA becomes eligible for cancellation. The units are
* specified in the {@link LRA#timeUnit()} element.
* A value of zero indicates that the LRA will always remain valid.
* </p>
*
* <p>
* Methods running with an active LRA context must be resilient to it being
* cancelled while the method is still executing.
* </p>
* @return the period for which the LRA is guaranteed to run for before
* becoming eligible for cancellation.
*/
long timeLimit() default 0;
/**
* @return the unit of time that the {@link LRA#timeLimit()} element is
* measured in.
*/
ChronoUnit timeUnit() default ChronoUnit.SECONDS;
/**
* <p>
* If the annotated method runs with an LRA context then this element determines
* whether or not it is closed when the method returns. If the element has the
* value {@literal true} then the LRA will be ended and all participants that
* have the @Complete annotation MUST eventually be asked to complete.
* If the element has the value {@literal false} then the LRA will not be ended
* when the method finishes.
* </p>
*
* <p>
* If the <code>end</code> value is set to {@literal false} but the annotated
* method finishes with a status code that matches any of the values specified
* in the {@link #cancelOn()} or {@link #cancelOnFamily()} elements
* then the LRA will be cancelled. In other words the
* {@link #cancelOn()} and {@link #cancelOnFamily()} elements take precedence
* over the <code>end</code> element.
* </p>
*
* @return true if an LRA that was active when the method ran should be closed
* when the method execution finishes.
*/
boolean end() default true;
/**
* <p>
* The cancelOnFamily element can be set to indicate which families of
* HTTP response codes will cause the current LRA to cancel. If the LRA
* has already been closed when the annotated method returns then this
* element is silently ignored, Cancelling an LRA means that all
* participants will eventually be asked to compensate (by having
* their @Compensate annotated method invoked).
* </p>
*
* <p>
* If a JAX-RS method is annotated with this element and the method
* returns a response code which matches any of the specified families
* then the LRA will be cancelled. The method can return status codes
* in a {@link Response} or via a JAX-RS exception mappper.
* </p>
*
* @return the {@link Response.Status.Family} status families that will cause
* cancellation of the LRA
*/
Response.Status.Family[] cancelOnFamily() default {
Response.Status.Family.CLIENT_ERROR, Response.Status.Family.SERVER_ERROR
};
/**
* <p>
* The cancelOn element can be set to indicate which HTTP response
* codes will cause the current LRA to cancel. If the LRA
* has already been closed when the annotated method returns then this
* element is silently ignored, Cancelling an LRA means that all
* participants will eventually be asked to compensate (by having
* their @Compensate annotated method invoked).
* </p>
*
* <p>
* If a JAX-RS method is annotated with this element and the method
* returns a response code which matches any of the specified status
* codes then the LRA will be cancelled. The method can return status
* codes in a {@link Response} or via an exception mappper.
* </p>
*
* @return the {@link Response.Status} HTTP status codes that will cause
* cancellation of the LRA
*/
Response.Status[] cancelOn() default {};
}
5.2. Leave Annotation
/*
*******************************************************************************
* Copyright (c) 2018 Contributors to the Eclipse Foundation
*
* See the NOTICE file(s) distributed with this work for additional
* information regarding copyright ownership.
*
* Licensed under the Apache License, Version 2.0 (the "License");
* You may not use this file except in compliance with the License.
* You may obtain a copy of the License at
*
* http://www.apache.org/licenses/LICENSE-2.0
*
* Unless required by applicable law or agreed to in writing, software
* distributed under the License is distributed on an "AS IS" BASIS,
* WITHOUT WARRANTIES OR CONDITIONS OF ANY KIND, either express or implied.
* See the License for the specific language governing permissions and
* limitations under the License.
*******************************************************************************/
package org.eclipse.microprofile.lra.annotation.ws.rs;
import java.lang.annotation.ElementType;
import java.lang.annotation.Retention;
import java.lang.annotation.RetentionPolicy;
import java.lang.annotation.Target;
/**
* <p>
* If a resource method is annotated with <code>@Leave</code> and is invoked in the context of
* an LRA and if the bean class has registered a participant with that LRA then
* it will be removed from the LRA just before the bean method is entered.
* The participant can forget about this LRA, in particular it will not
* be asked to complete or compensate when the LRA is subsequently ended.
* Even though the method runs without an LRA context, the implementation
* MUST still make the context available via a JAX-RS header and any outgoing
* JAX-RS invocations performed by the method will still carry the context that
* the participant has just left. Therefore the business logic must be
* careful about any JAX-RS invocations it makes in the body of the annotated
* method which may result in other resources being enlisted with the LRA.
* </p>
*
* <p>
* If the resource method (or class) is also annotated with <code>@LRA</code> the method will
* execute with the context dictated by the <code>@LRA</code> annotation. If this
* <code>@LRA</code> annotation
* results in the creation of a new LRA then the participant will still be removed
* from the incoming context and will be enlisted with the new context (and the method
* will execute with this new context). Note that in this case the context exposed in
* the <code>@LRA_HTTP_CONTEXT_HEADER</code> JAX-RS header will be set to the new LRA (and
* not the original
* one), ie the original context will not be available to the business logic.
* </p>
*
* <p>
* Also note that it is not possible to join or leave an LRA that has already
* been asked to cancel or close (since that would conflict with the
* the participant state model as defined in the LRA specification).
* </p>
*
* <p>
* Leaving a particular LRA has no effect on any other LRA - ie the same
* resource can be enlisted with many different LRAs and leaving one
* particular LRA will not affect its participation in any of the other
* LRAs it has joined.
* </p>
*/
@Retention(RetentionPolicy.RUNTIME)
@Target({ElementType.METHOD})
public @interface Leave {
}
5.3. Compensate Annotation
/*
*******************************************************************************
* Copyright (c) 2018 Contributors to the Eclipse Foundation
*
* See the NOTICE file(s) distributed with this work for additional
* information regarding copyright ownership.
*
* Licensed under the Apache License, Version 2.0 (the "License");
* You may not use this file except in compliance with the License.
* You may obtain a copy of the License at
*
* http://www.apache.org/licenses/LICENSE-2.0
*
* Unless required by applicable law or agreed to in writing, software
* distributed under the License is distributed on an "AS IS" BASIS,
* WITHOUT WARRANTIES OR CONDITIONS OF ANY KIND, either express or implied.
* See the License for the specific language governing permissions and
* limitations under the License.
*******************************************************************************/
package org.eclipse.microprofile.lra.annotation;
import java.lang.annotation.ElementType;
import java.lang.annotation.Retention;
import java.lang.annotation.RetentionPolicy;
import java.lang.annotation.Target;
import java.time.temporal.ChronoUnit;
/**
* <p>
* If a resource method executes in the context of an LRA and if the containing
* class has a method annotated with <code>@Compensate</code> then this
* method will be invoked if the LRA is cancelled. The resource should attempt to
* compensate for any actions it performed in the context of the LRA.
* If the annotation is present on more than one method then an arbitrary one
* will be chosen. The LRA specification makes no guarantees about when
* Compensate method will be invoked, just that it will eventually be called.
* </p>
*
* <p>
* If the annotation is applied to a JAX-RS resource method then the request
* method MUST be {@link javax.ws.rs.PUT}. The id of the currently
* running LRA can be obtained by inspecting the incoming JAX-RS headers. If
* this LRA is nested then the parent LRA MUST be present in the header with the name
* {@link org.eclipse.microprofile.lra.annotation.ws.rs.LRA#LRA_HTTP_PARENT_CONTEXT_HEADER}
* and the header value will be of type {@link java.net.URI}.
* </p>
*
* <p>
* If the annotated method is not a JAX-RS resource method then the id of the currently
* running LRA and its parent LRA (if it is nested) can be obtained by adhering to
* predefined method signatures as defined in the LRA specification document.
* For example,
* </p>
*
* <pre>
* <code>
* @Compensate
* public void compensate(URI lraId, URI parentId) { ...}
* </code>
* </pre>
*
* <p>
* would be a valid compensation method declaration. If an invalid signature is detected
* the implementation of this specification MUST prohibit successful startup of the application
* (e.g. with a runtime exception).
* </p>
*
* <p>
* If the participant cannot compensate immediately then it must report that the
* compensation is in progress by either returning a future (such as
* {@link java.util.concurrent.CompletionStage}) which will eventually report
* one of the final states, or a <code>202 Accepted</code> JAX-RS response code or,
* in the case of non JAX-RS resource methods, by returning
* {@link ParticipantStatus#Compensating} (see the specification
* document for more details).
* </p>
*
* <p>
* Note that, according to the state model defined by {@link LRAStatus}, it is not possible
* to receive compensation notifications after an LRA has been asked to cancel.
* Therefore combining this annotation with an <code>@LRA</code> annotation that does not
* start a new LRA will result in a <code>412 PreCondition Failed</code> JAX-RS response
* code. On the other hand, combining it with an <code>@LRA</code> annotation that
* begins a new LRA can in certain uses case make sense, but in this case the LRA
* that this method is being asked to compensate for will be unavailable.
* </p>
*
* <p>
* If the method is a JAX-RS resource method (or is a non JAX-RS method
* annotated with <code>@Compensate</code> with return type
* <code>javax.ws.rs.core.Response</code>) then the following are the only
* valid response codes:
* </p>
*
*<table border="0" cellpadding="3" cellspacing="0"
* summary="Valid JAX-RS compensation response codes">
* <caption>
* <span>JAX-RS Compensation Response Codes</span>
* <span> </span>
* </caption>
* <tr>
* <th scope="col">Code</th>
* <th scope="col">Response Body</th>
* <th scope="col">Meaning</th>
* </tr>
* <tr>
* <td scope="row">200</td>
* <td scope="row">Empty</td>
* <td scope="row">The resource has successfully compensated</td>
* </tr>
* <tr>
* <td scope="row">202</td>
* <td scope="row">Empty</td>
* <td scope="row">The resource is still attempting compensation</td>
* </tr>
* <tr>
* <td scope="row">410</td>
* <td scope="row">Empty</td>
* <td scope="row">The resource does not know about the LRA</td>
* </tr>
* <tr>
* <td scope="row">500</td>
* <td scope="row">{@link ParticipantStatus} enum value</td>
* <td scope="row"><p>The resource has failed to compensate.
* The payload contains the reason for the failure.
* A participant MUST remember this state until its
* {@link Forget} method is called.</p>
* <p>The actual value is not important but it MUST
* correspond to a valid {@link ParticipantStatus} enum value. For example,
* if compensation was not possible because the resource already
* completed (without being asked to) then a value such as
* {@link ParticipantStatus#Completed} would be appropriate or
* if it was due to a generic failure then
* {@link ParticipantStatus#FailedToCompensate} would be valid.
* </p>
* <p>
* Note that the
* actual state as reported by the {@link Status} method MUST
* be {@link ParticipantStatus#FailedToCompensate}</p></td>
* </tr>
* </table>
*
* <p>
* The implementation will handle the return code 410 in the same way
* as the return code 200. Specifically, when the implementation calls the Compensate method
* as a result of the LRA being cancelled, and the participant returns the code
* 410, the implementation assumes that the action is compensated and participant returns
* a 410 since participant is allowed to forget about an action which is completely
* handled by the participant.
* </p>
*
* <p>
* If any other code is returned (or, in the 500 case, the body does not
* correspond to a valid state) then the implementation SHOULD either keep
* retrying or attempt to discover the status by calling the
* {@link Status} method if present or a combination of both.
* If the implementation stops retrying then it SHOULD log a warning.
* An example scenario where the implementation might attempt to invoke the
* compensate method twice and the status method is as follows:
* </p>
*
* <ol>
* <li>The implementation invokes the compensate method via JAX-RS.</li>
* <li>The JAX-RS server returns a 500 code (ie the notification does not reach the participant).</li>
* <li>If there is a status method then the implementation uses that to get the current
* state of the participant. If the status is Active then the implementation may
* infer that the original request never reached the participant so it is safe to
* reinvoke the compensate method.</li>
* </ol>
*/
@Retention(RetentionPolicy.RUNTIME)
@Target({ElementType.METHOD})
public @interface Compensate {
/**
* The period for which the participant will guarantee it will be able
* to compensate for any work that it performed during the associated LRA.
* When this period elapses the LRA that it joined becomes eligible for
* cancellation. The units are specified in the {@link #timeUnit()}
* attribute.
*
* A value of zero indicates that it will always be able to compensate.
*
* @return the period for which the participant can guarantee it
* will be able to compensate when asked to do so
*/
long timeLimit() default 0;
/**
* @return the unit of time that the {@link #timeLimit()} attribute is
* measured in.
*/
ChronoUnit timeUnit() default ChronoUnit.SECONDS;
}
5.4. Complete Annotation
/*
*******************************************************************************
* Copyright (c) 2018 Contributors to the Eclipse Foundation
*
* See the NOTICE file(s) distributed with this work for additional
* information regarding copyright ownership.
*
* Licensed under the Apache License, Version 2.0 (the "License");
* You may not use this file except in compliance with the License.
* You may obtain a copy of the License at
*
* http://www.apache.org/licenses/LICENSE-2.0
*
* Unless required by applicable law or agreed to in writing, software
* distributed under the License is distributed on an "AS IS" BASIS,
* WITHOUT WARRANTIES OR CONDITIONS OF ANY KIND, either express or implied.
* See the License for the specific language governing permissions and
* limitations under the License.
*******************************************************************************/
package org.eclipse.microprofile.lra.annotation;
import java.lang.annotation.ElementType;
import java.lang.annotation.Retention;
import java.lang.annotation.RetentionPolicy;
import java.lang.annotation.Target;
import java.time.temporal.ChronoUnit;
/**
* <p>
* If a resource method executes in the context of an LRA and if the containing
* class has a method annotated with <code>@Complete</code> (as well as method
* annotated with <code>@Compensate</code>) then this Complete
* method will be invoked if the LRA is closed. The resource should attempt to
* perform any clean up activities relating to any actions it performed in the
* context of the LRA.
* If the annotation is present on more than one method then an arbitrary one
* will be chosen. The LRA specification makes no guarantees about when the
* Complete method will be invoked, just that it will eventually be called.
* </p>
*
* <p>
* If the annotation is applied to a JAX-RS resource method then the request
* method MUST be {@link javax.ws.rs.PUT}. The id of the currently
* running LRA can be obtained by inspecting the incoming JAX-RS headers. If
* this LRA is nested then the parent LRA MUST be present in the header with the name
* {@link org.eclipse.microprofile.lra.annotation.ws.rs.LRA#LRA_HTTP_PARENT_CONTEXT_HEADER}
* and the header value will be of type {@link java.net.URI}.
* </p>
*
* <p>
* If the annotated method is not a JAX-RS resource method then the id of the currently
* running LRA and its parent LRA (if it is nested) can be obtained by adhering to
* predefined method signatures as defined in the LRA specification document.
* For example,
* </p>
*
* <pre>
* <code>
* @Complete
* public void complete(URI lraId, URI parentId) { ...}
* </code>
* </pre>
*
* <p>
* would be a valid completion method declaration. If an invalid signature is detected
* the implementation of this specification MUST prohibit successful startup of the application
* (e.g. with a runtime exception).
* </p>
*
* <p>
* If the participant cannot complete immediately then it must report that
* completion is in progress by either returning a future (such as
* * {@link java.util.concurrent.CompletionStage}) which will eventually report
* one of the final states, or a <code>202 Accepted</code> JAX-RS response code or,
* in the case of non JAX-RS resource methods, by returning
* {@link ParticipantStatus#Completing} (see the specification
* document for more details).
* </p>
*
* <p>
* Note that, according to the state model defined by {@link LRAStatus}, it is not possible
* to receive completion notifications after an LRA has been asked to close.
* Therefore combining this annotation with an <code>@LRA</code> annotation that does not
* start a new LRA will result in a <code>412 PreCondition Failed</code> JAX-RS response
* code. On the other hand, combining it with an <code>@LRA</code> annotation that
* begins a new LRA can in certain use cases make sense, but in this case the LRA
* that this method is being asked to complete for will be unavailable.
* </p>
*
* <p>
* If the method is a JAX-RS resource method (or is a non JAX-RS method
* annotated with <code>@Complete</code> with return type
* <code>javax.ws.rs.core.Response</code>) then the following are the only
* valid response codes:
* </p>
*
*<table border="0" cellpadding="3" cellspacing="0"
* summary="Valid JAX-RS completion response codes">
* <caption><span>JAX-RS Completion Response Codes</span><span> </span></caption>
* <tr>
* <th scope="col">Code</th>
* <th scope="col">Response Body</th>
* <th scope="col">Meaning</th>
* </tr>
* <tr>
* <td scope="row">200</td>
* <td scope="row">Empty</td>
* <td scope="row">The resource has successfully completed</td>
* </tr>
* <tr>
* <td scope="row">202</td>
* <td scope="row">Empty</td>
* <td scope="row">The resource is still attempting completion</td>
* </tr>
* <tr>
* <td scope="row">410</td>
* <td scope="row">Empty</td>
* <td scope="row">The resource does not know about the LRA</td>
* </tr>
* <tr>
* <td scope="row">500</td>
* <td scope="row">{@link ParticipantStatus} enum value</td>
* <td scope="row"><p>The resource has failed to complete.
* The payload contains the reason for the failure.
* A participant MUST remember this state until its
* {@link Forget} method is called.</p>
* <p>The actual value is not important but it MUST
* correspond to a valid {@link ParticipantStatus} enum value. For example,
* if completion was not possible because the resource already
* compensated (without being asked to) then a value such as
* {@link ParticipantStatus#Compensated} would be appropriate or
* if it was due to a generic failure then
* {@link ParticipantStatus#FailedToComplete} would be valid.
* If the response body does not contain a valid status then the
* implementation MUST either reinvoke the method or discover the
* status using the {@link Status} annotation if present.
* </p>
* <p>
* Note that the
* actual state as reported by the {@link Status} method MUST
* be {@link ParticipantStatus#FailedToComplete}</p></td>
* </tr>
* </table>
*
* <p>
* The implementation will handle the return code 410 in the same way
* as the return code 200. Specifically, when the implementation calls the Complete method
* as a result of the LRA being closed, and the participant returns the code
* 410, the implementation assumes that the action is completed and participant returns
* a 410 since participant is allowed to forget about an action which is completely
* handled by the participant.
* </p>
*
* <p>
* If any other code is returned (or, in the 500 case, the body does not
* correspond to a valid state) then the implementation SHOULD either keep
* retrying or attempt to discover the status by calling the
* {@link Status} method if present or a combination of both.
* If the implementation stops retrying then it SHOULD log a warning.
* An example scenario where the implementation might attempt to invoke the
* complete method twice and the status method is as follows:
* </p>
*
* <ol>
* <li>The implementation invokes the complete method via JAX-RS.</li>
* <li>The JAX-RS server returns a 500 code (ie the notification does not reach the participant).</li>
* <li>If there is a status method then the implementation uses that to get the current
* state of the participant. If the status is Active then the implementation may
* infer that the original request never reached the participant so it is safe to
* reinvoke the complete method.</li>
* </ol>
*/
@Retention(RetentionPolicy.RUNTIME)
@Target({ElementType.METHOD})
public @interface Complete {
/**
* The period for which the participant will guarantee it will be able
* to complete for any work that it performed during the associated LRA.
* When this period elapses the LRA that it joined becomes eligible for
* cancellation. The units are specified in the {@link #timeUnit()}
* attribute.
*
* A value of zero indicates that it will always be able to complete.
*
* @return the period for which the participant can guarantee it
* will be able to complete when asked to do so
*/
long timeLimit() default 0;
/**
* @return the unit of time that the {@link #timeLimit()} attribute is
* measured in.
*/
ChronoUnit timeUnit() default ChronoUnit.SECONDS;
}
5.5. Status Annotation
/*
*******************************************************************************
* Copyright (c) 2018 Contributors to the Eclipse Foundation
*
* See the NOTICE file(s) distributed with this work for additional
* information regarding copyright ownership.
*
* Licensed under the Apache License, Version 2.0 (the "License");
* You may not use this file except in compliance with the License.
* You may obtain a copy of the License at
*
* http://www.apache.org/licenses/LICENSE-2.0
*
* Unless required by applicable law or agreed to in writing, software
* distributed under the License is distributed on an "AS IS" BASIS,
* WITHOUT WARRANTIES OR CONDITIONS OF ANY KIND, either express or implied.
* See the License for the specific language governing permissions and
* limitations under the License.
*******************************************************************************/
package org.eclipse.microprofile.lra.annotation;
import java.lang.annotation.ElementType;
import java.lang.annotation.Retention;
import java.lang.annotation.RetentionPolicy;
import java.lang.annotation.Target;
/**
* <p>
* LRA annotations support distributed communications amongst software
* components and due to the unreliable nature of networks,
* messages/requests can be lost, delayed or duplicated etc and the
* implementation component responsible for invoking {@link Compensate}
* and {@link Complete} annotated methods may loose track of the status of
* a participant. In this case, ideally it would just resend the completion
* or compensation notification but if the participant (the class that
* contains the Compensate and Complete annotations) does not
* support idempotency then it must be able to report its' status by
* by annotating one of the methods with this <code>@Status</code>.
* The annotated method should report the status according to one of the
* {@link ParticipantStatus} enum values.
* </p>
*
* <p>
* If the annotation is applied to a JAX-RS resource method then the request
* method MUST be {@link javax.ws.rs.GET}. The id of the currently
* running LRA can be obtained by inspecting the incoming JAX-RS headers. If
* this LRA is nested then the parent LRA MUST be present in the header with the name
* {@link org.eclipse.microprofile.lra.annotation.ws.rs.LRA#LRA_HTTP_PARENT_CONTEXT_HEADER}
* and value is of type {@link java.net.URI}.
* </p>
*
* <p>
* If the annotated method is not a JAX-RS resource method the id of the currently
* running LRA can be obtained by adhering to a predefined method signature as
* defined in the LRA specification document. Similarly the method may determine
* whether or not it runs with a nested LRA by providing a parameter to hold the parent id.
* For example,
* </p>
*
* <pre>
* <code>
* @Status
* public void status(URI lraId, URI parentId) { ...}
* </code>
* </pre>
*
* <p>
* would be a valid status method declaration. If an invalid signature is detected
* the implementation of this specification MUST prohibit successful startup of the application
* (e.g. with a runtime exception).
* </p>
*
* <p>
* If the participant has already responded successfully to an invocation
* of the <code>@Compensate</code> or <code>@Complete</code> method then it may
* report <code>410 Gone</code> HTTP status code or in case of
* non-JAX-RS method returning {@link ParticipantStatus} to return <code>null</code>.
* This enables the participant to free up resources.
* </p>
*
* <p>
* Since the participant generally needs to know the id of the LRA in order
* to report its status there is generally no benefit to combining this
* annotation with the <code>@LRA</code> annotation (though it is not prohibited).
* </p>
*
* <p>
* If the method is a JAX-RS resource method (or is a non JAX-RS method
* annotated with <code>@Status</code> with return type
* <code>javax.ws.rs.core.Response</code>) then the following are the only
* valid response codes:
* </p>
*
* <table border="0" cellpadding="3" cellspacing="0"
* summary="Valid JAX-RS response codes for Status methods">
* <caption><span>JAX-RS Response Codes For Status Methods</span><span> </span></caption>
* <tr>
* <th scope="col">Code</th>
* <th scope="col">Response Body</th>
* <th scope="col">Meaning</th>
* </tr>
* <tr>
* <td scope="row">200</td>
* <td scope="row">{@link ParticipantStatus} enum value</td>
* <td scope="row">The current status of the participant</td>
* </tr>
* <tr>
* <td scope="row">202</td>
* <td scope="row">Empty</td>
* <td scope="row">The resource is attempting to determine the status and
* the caller should retry later</td>
* </tr>
* <tr>
* <td scope="row">410</td>
* <td scope="row">Empty</td>
* <td scope="row">The method does not know about the LRA</td>
* </tr>
* </table>
*
* <p>
* The implementation will handle the return code 410 in the same way
* as the return code 200. Specifically, when the implementation calls the Status method
* after it has called the Complete or Compensated method and received a response which indicates
* that the process is in progress (with a return code 202, for example). The response code 410
* which is received when calling this Status annotated method, MUST be interpreted by the implementation
* that the process is successfully completed and the participant already forget about the LRA.
* </p>
*/
@Retention(RetentionPolicy.RUNTIME)
@Target({ElementType.METHOD})
public @interface Status {
}
5.6. ParticipantStatus
/*
*******************************************************************************
* Copyright (c) 2018 Contributors to the Eclipse Foundation
*
* See the NOTICE file(s) distributed with this work for additional
* information regarding copyright ownership.
*
* Licensed under the Apache License, Version 2.0 (the "License");
* You may not use this file except in compliance with the License.
* You may obtain a copy of the License at
*
* http://www.apache.org/licenses/LICENSE-2.0
*
* Unless required by applicable law or agreed to in writing, software
* distributed under the License is distributed on an "AS IS" BASIS,
* WITHOUT WARRANTIES OR CONDITIONS OF ANY KIND, either express or implied.
* See the License for the specific language governing permissions and
* limitations under the License.
*******************************************************************************/
package org.eclipse.microprofile.lra.annotation;
import org.eclipse.microprofile.lra.annotation.ws.rs.Leave;
/**
* A representation of the status of a participant according to a
* participant state model:
*
* The initial state Active is entered when a participant is first
* associated with a Long Running Action.
*
* The state Compensating is entered when a compensate
* notification is received (which indicates that the associated
* LRA was cancelled). The transition to end state Compensated
* should occur when the participant has compensated for any actions
* it performed when the LRA was executing. If compensation is not,
* and will never be, possible then the final state of FailedToCompensate
* is entered and the participant cannot leave this state until it receives
* a forget notification {@link Forget}.
*
* The state Completing is entered when a complete
* notification is received (which indicates that the associated
* LRA was closed). This state is followed by Completed
* or FailedToComplete depending upon whether the participant was or
* was not able to tidy up.
*
* Note that a particant can leave this state model via the {@link Leave}
* annotation provided that the associated LRA is in the state
* {@link LRAStatus#Active}.
*
* The name value of the enum should be returned by participant methods marked
* with the {@link Status}, {@link Compensate} and {@link Complete} annotations.
*/
public enum ParticipantStatus {
/**
* The participant has not yet been asked to Complete or Compensate
*/
Active,
/**
* The participant is currently compensating any work it performed
*/
Compensating,
/**
* The participant has successfully compensated for any work it performed
*/
Compensated,
/**
* The participant was not able to compensate the work it performed (and must
* remember it could not compensate until such time that it receives a forget
* message ({@link Forget})
*/
FailedToCompensate,
/**
* The participant is tidying up after being told to complete
*/
Completing,
/**
* The participant has confirmed that is has completed any tidy-up actions
*/
Completed,
/**
* The participant was unable to tidy-up
*/
FailedToComplete,
}

